2021-12-13 Click count:
电子浆料是电子元器件的基础材料之一,它是制作电子元器件和厚膜混合集成电路的基础,是获得高性能、高可靠性新型电子元件的保证。因此,保证电子浆料的质量,是浆料生产企业和元器件生产企业共同关注的焦点问题。
1 技术保障
近年来,由于各种贵金属价格持续上涨,导致电子浆料成本持续攀升;相反,由于各种元器件和整机价格出现滑坡,又迫使浆料价格不得不下调,另外,我国加入WTO后,浆料行业国际化竞争的态势也越来越激烈,为了更好的适应这种市场发展需求,通过提高产品技术含量来巩固老用户、争取新用户就显得越来越重要。
随着科学进步的不断发展和世界范围内经济贸易活动的不断增加,电子浆料市场的竞争已从原来的价格之战逐步转变为技术之战、质量之战。因此,要在激烈的市场竞争中立于不败之地,保证产品质量是关键;全方位开发、创新、提高产品的质量档次、提高产品的性能价格比等则成为竞争的焦点。
由于我国电子信息产业的迅猛发展,电子浆料市场前景十分可观,而且目前一些高档浆料产品仍以进口产品为主。因此大力促进技术创新、开发具有自主知识产权的高新产品,努力促进技术结构和产品结构的高新化,全面调整产品结构、提高产品技术档次无疑是技术保障工作的重点。其次,随着市场需求的多样化和个性化,要求浆料也要向多元化、多层次、个性化的方向发展,因此,根据企业自身条件进行产品创新、努力开发适应市场需求的具有高技术含量、高附加值的特色产品就成为一个关键。
新技术、新工艺、新材料的不断出现,在给电子浆料的研制开发带来了越来越多新挑战的同时,也给浆料市场的开发和拓展创造了更多的新机遇。一方面,新技术、新工艺和新型元器件、新型电子产品的不断出现,给电子浆料提出了新的、更高技术的要求和使用要求;另一方面,各种新型电子材料的不断出现,也使各种新型电子浆料的开发研制成为可能。所以及时掌握电子产品市场发展动向,了解元器件对电子浆料的各种新要求、新期望,研制开发出性能稳定的新型电子浆料,是增强企业对市场的快速反应能力,在激烈的市场竞争中立于不败之地的先决条件;科学的、先进的产品技术和成熟的生产工艺、合理的作业方法,则是保证产品质量的基础和前提。如果产品技术不成熟、工艺不稳定、作业方法不合理,追求产品质量就只能是一句空话。
2 过程控制
电子浆料由导电相、粘结项、有机载体等组成。这几种成分都是由一种或几种原材料,通过各种不同的生产工艺加工形成的半成品或中间体。要保证电子浆料的质量稳定性和批次一致性,必须以各种原材料中间体的批次一致性和质量稳定性为前提;否则保证浆料质量就无从谈起。
2.1 导电相材料生产的过程控制
导电相材料包括导体浆料中的导电相和电阻浆料中的导电相。导体浆料中的导电相材料主要有金、银、钯、铂等贵金属粉和铜、铝、锌等贱金属粉及各种贵金属或贱金属形成的二元或三元的合金粉等。电阻浆料的导电相主要有银、钯、钌酸盐等。
金属粉和合金粉类粉体材料是通过液相化学反应生产的超细粉末,钌酸盐粉体材料是先将原材料钌粉制备成超细氧化钌粉,再使氧化钌与相应的成盐试剂在高温熔融状态发生反应形成钌酸盐或通过液相化学反应形成钌酸盐。
导电相材料生产过程的反应条件、反应控制措施的有效实施等直接影响到各种粉体材料的相关性能,而导电相材料是为各种浆料提供电气性能的关键材料,因而将直接关系到浆料性能的优劣。
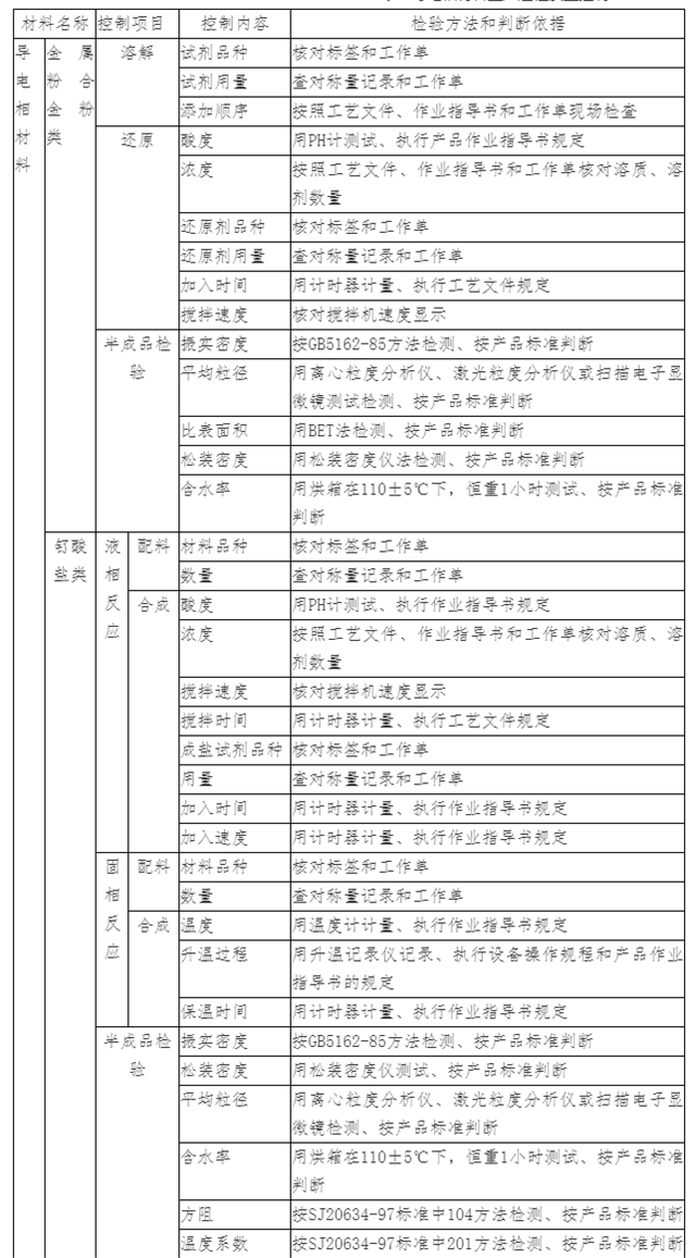
导电性材料生产过程的质量控制项目、控制内容、检验方法和判据见表1。
表1 导电相材料生产过程质量控制

2.2 粘结相材料生产的过程控制
粘结相材料是提供电子浆料与基体牢固结合的无机玻璃类材料,该类材料是各种金属氧化物通过高温熔炼生成的一类具有一定网络结构的材料。
粘结相材料生产过程质量控制的控制项目、控制内容和检验方法和判据见表2。
表2 粘结相材料生产过程质量控制

2.3 有机载体生产的过程控制
有机载体是由各种有机溶剂、有机增稠剂树脂类、流变剂、触变剂和活性剂的有机材料经高温混溶形成的粘稠糊状物。
有机载体生产过程的质量控制的控制项目、控制内容和检验方法、检验依据见表3。
表3 有机载体生产过程质量控制

2.4 电子浆料生产过程控制
电子浆料的生产过程是将组成浆料的各种功能相材料通过配料、混料、辊轧等工序形成具有良好的印刷性、流变性、触变性和烧结成膜性的膏状浆料的过程。
电子浆料的生产过程的质量控制项目、控制内容、检验方法、检验依据等见表4。
表4 电子浆料生产过程质量控制

2.5 过程控制指标的制定
要保证各过程控制要素能够行之有效的执行,制定相应的过程控制指标是至关重要的环节。客观的控制要求和科学的控制指标是保证过程控制严格把关的依据,严格执行各控制要求和检验标准则是保证各过程产品质量稳定和决定电子浆料最终产品性能的关键。
3 质量管理
为了有效的保证产品质量,除了有过硬的技术支持、切实可行的过程控制方法外,科学有效的质量管理也是保证电子浆料质量的一个必不可少的重要环节。因此,在搞好市场调研、新品研发、保证产品技术工艺先进性的前提下,在切实做好每一种产品、中间体生产的工序质量控制、过程质量控制,保证各种产品、中间体生产过程符合各个产品工艺要求和作业指导要求的基础上,还应在企业质量管理体系运行过程中,认真贯彻ISO9000标准,搞好以下各个环节的质量管理工作。
3.1 对各种原材料,尤其是各种贵金属材料的供应商进行充分的质量保证能力调查,择优确定合格供方。保证各种原材料性能的已执行和可靠性。
3.2 严把原材料入厂检验关,发现不合格及时退换,保证不合格材料不进入生产线。
3.3 建立健全质量信息反馈体系,保证所有质量信息流传渠道畅通,保证产品质量问题能得到及时有效的处理和解决。
3.4 对过程控制中发现的各种问题和质量隐患现像及时制定纠正预防措施,保证过程控制能真正起到质量把关作用。
3.5 对各种半成品及浆料生产过程中所使用的各种设备、仪器仪表及检测用的各种仪器仪表应定期进行鉴定、效验和维护保养工作,保证生产线上使用的所有设备、仪器仪表的精度符合标准要求,以便更好地保证其反应的各种数据的客观、真实和有效性。
3.6 经常对员工进行质量意识教育,努力提高广大员工的质量意识和工作责任心,以工作质量保证产品质量。
3.7 定期对各种产品的质量指标进行统计,对照生产现场各种因素的控制情况,对产品实物质量统计数据进行综合分析评价,使每一个作业点的操作人员、技术人员和质量管理人员都能及时掌握各自产品和各自工序点的质量控制效果及产品质量水平;及时发现问题并根据相关分析结论制定相应的完善、改进措施,以便在下一个质量统计时段内进行有效的实施验证工作。依次为契机促使产品质量统计工作与产品质量改进及产品质量稳定提高工作形成一个互动的良性循环过程。
4 小结
在激烈的市场竞争中,市场占有率是以质量性能为主的,市场规模是以技术发展和技术创新为前提的。电子浆料作为一种集化工、冶金、电子技术于一体的高科技产品,技术的先进性、方法的科学性和工艺的合理性是决定电子浆料产品质量的核心因素。